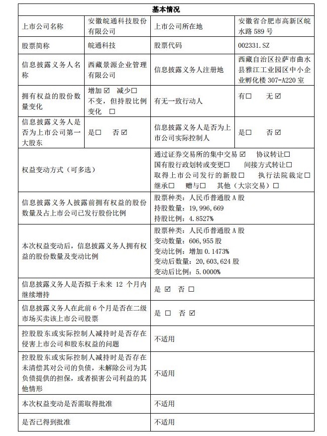
上市公司名称:安徽乐天堂fun88集团股份有限公司
股票简称:乐天堂fun88集团
股票代码:002331
上市地点:深圳证券交易所
信息披露义务人名称:西藏景源企业管理有限公司
住所:西藏自治区拉萨市曲水县雅江工业园区中小企业孵化楼 307-A220 室
通讯地址:西藏自治区拉萨市曲水县雅江工业园区中小企业孵化楼 307-A220 室
股份变动性质:增加(集中竞价交易)
签署日期:二〇二〇年三月九日
信息披露义务人声明
一、信息披露义务人依据《中华人民共和国证券法》(以下简称 为《证券法》)、《上市公司收购管理办法》(以下简称《收购管理 办法》)、《公开发行证券的公司信息披露内容提要与格式准则第 15 号-权益变动报告书》(以下简称《准则 15 号》)及其他相关的 法律、法规和规范性文件编写本报告书。
二、信息披露义务人签署本报告书已获得必要的授权和批准,其履行亦不违反信息披露义务人公司章程或内部规则中的任何条款,或与之相冲突。
三、依据《证券法》、《收购管理办法》、《准则15 号》的规定,本报告书已全面披露信息披露义务人在安徽乐天堂fun88集团股份有限公司中拥有权益的股份变动情况。
四、截止本报告书签署之日,除本报告书披露的持股信息外,信息披露义务人没有通过任何其他方式增加或减少其在安徽乐天堂fun88集团股份有限公司中拥有权益的股份。
五、本次权益变动是根据本报告书所载明的资料进行的。信息披露义务人没有委托或者授权其它任何人提供未在本报告书列载的信息和对本报告书做出任何解释或者说明。
目 录
第一节 释义......................................................................................................................................................... 4
第二节 信息披露义务人介绍 ........................................................................................................................... 5
第三节 权益变动目的及持股计划 ................................................................................................................... 6
第四节 信息披露义务人权益变动方式 ........................................................................................................... 7
第五节 前 6 个月内买卖上市公司股份的情况 .............................................................................................. 8
第六节 其它重大事项.......................................................................................................................................... 9
信息披露义务人声明......................................................................................................................................... 10
第七节备查文件.................................................................................................................................................. 11
第一节 释义
除非另有说明,以下简称在本报告书中作如下释义:

第二节 信息披露义务人介绍
一、信息披露义务人基本情况

三、信息披露义务人持有、控制其他上市公司 5%以上的发行在外的股份情况
截至本报告书签署日,信息披露义务人未持有、控制其他上市公司5%以上的发行在外的股份。
第三节 权益变动目的及持股计划
一、信息披露义务人本次权益变动目的
信息披露义务人本次权益变动的目的是出于看好智慧城市、军工电子、公共安全等行业,看好上市公司在以上领域的成长性和盈利能力。
二、信息披露义务人在未来12个月的持股计划
本次权益变动后,信息披露义务人未来12 个月内,没有减持上市公司的股份的计划。若未来发生相关权益变动事项,信息披露义务人将严格按照相关规定履行信息披露义务。
第四节 信息披露义务人权益变动方式
一、信息披露义务人持股情况
本次权益变动前,信息披露义务人合计持有上市公司股份19,996,669股,占上市公司总股本的4.8527%。
二、本次权益变动的基本情况
2020年3月9日,信息披露义务人通过集中竞价交易增持上市公司 606,955股人民币普通股,占上市公司总股本的0.1473%
本次权益变动后,信息披露义务人合计持有上市公司股份20,603,624股,占上市公司总股本的5.0000%。
三、信息披露人义务人在上市公司中拥有权益股份的权利限制情况
信息披露义务人持有的上市公司股份不存在任何权利限制,包括但不限于股份被质押、冻结等的情况。
第五节 前 6 个月内买卖上市公司股份的情况
除本报告披露的股票增持外,在本报告签署之日前6个月内,信息披露义务人不存在通过证券交易所的证券交易系统买卖上市公司股票的情形。
第六节 其它重大事项
除本报告书所披露的信息外,信息披露义务人不存在其他应披露 而未披露的其他事项。
信息披露义务人声明
本人(以及本人所代表的机构)承诺本报告不存在虚假记载、误导性陈述或重大遗漏,并对其真实性、准确性、完整性承担个别和连带的法律责任。
信息披露义务人:西藏景源企业管理有限公司
信息披露义务人法定代表人:姜建国
日期:2020 年 3 月 9 日
第七节 备查文件
一、备查文件
1、信息披露义务人企业法人营业执照复印件;
2、信息披露义务人董事及其主要负责人的身份证复印件;
3、信息披露义务人签署的本报告书。
二、备查地点
上述备查文件备置于上市公司住所及深交所,以供投资者查询。
附表:简式权益变动报告书

(本页无正文,为《安徽乐天堂fun88集团股份有限公司简式权益变动报 告书》之签署页)
信息义务披露人:西藏景源企业管理有限公司
信息披露义务人法定代表人:姜建国
日期:2020 年 3 月 9 日